电压电流检测功能电动车充电器方案

电压电流检测功能电动车充电器方案

解决方案:
    *  通过单片机内置A/D进行电流,电压采样
    *  通过单片机控制输出电流,电压
1.设计目的:实现成本控制的智能型充电器方案
目前电动自行车市场由于价格竞争激烈,为了控制成本充电器以纯模拟电路为主,基于单片机的智能型充电器只在一些高端品牌采用。采用海尔的HR6P61P2S4L的智能型充电器方案基本用尽了这款单片机的所有资源,在成本上得到很好的控制,成本仅比采用纯模拟电路的充电器高出1RMB左右,具有很好的市场竞争力并实现了智能化地调节充电电压和充电电流,而且调节范围宽,并具有过流、过压、过温等保护、坏电池提示等功能。
2.充电模式:
该方案基于蓄电池的充电特性并结合专利研究结果采用阶段式的充电模式,分为:快速充电1,快速充电2,中速充电,恒压充电,高压修复,涓流维持。该模式采用判断充电电流,充电电压,充电时间的方式完成充电整个过程,防止了过流,过压,过温等对电池造成的损害。
3.系统架构:如图1所示
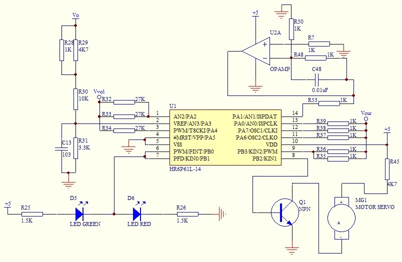
4.基本控制电路:如图2所示